這篇教程教武林網的MAYA學習者使用MAYA制作超炫的琴鍵,在以音樂為主的頻道包裝中,音樂元素是必不可少的,突出年輕的元素,節奏震撼,給人以強烈的沖擊力。本文主要介紹的是建模的部分,適合剛開始學習MAYA的朋友們學習,好了先來看看最終的效果圖先:

細心的朋友肯定也注意到了,這里的合成還使用到了


具體的制作步驟如下:
1.1創建模型
(1)找開Maya,創建Polygon立方體做白色琴鍵,在屬性通道中設置Subdivisions Width 為1,設置Subdivisions Height 為1,設置Subdivisions Depth為3,如圖1-1所示。


圖1-1
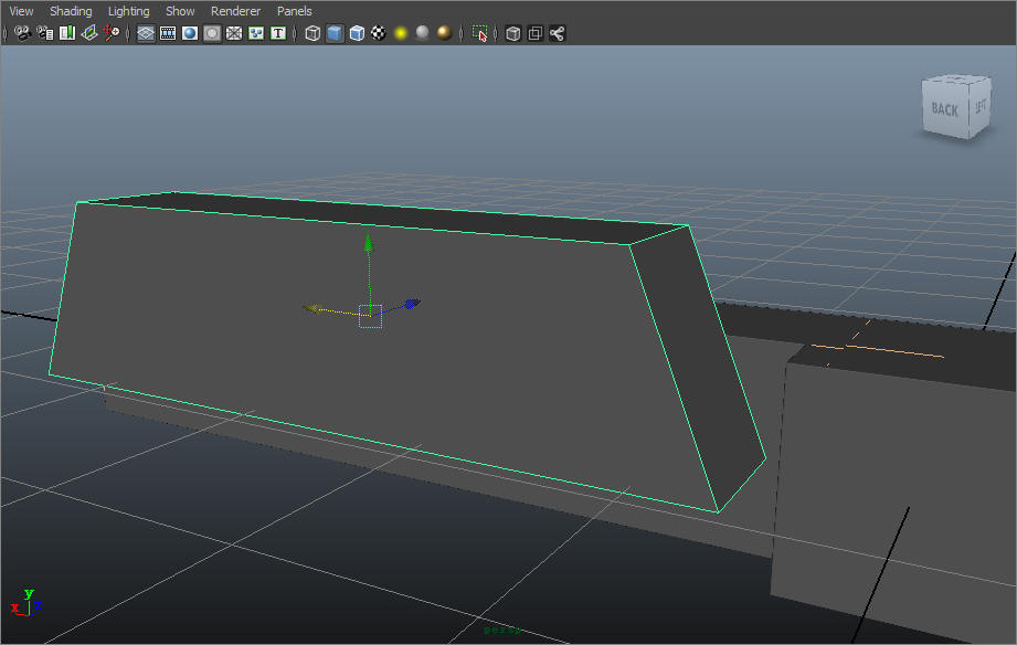
(2)選擇Polygon模塊,選擇立方體進入面層級,選擇側面的兩個面單擊
按鍵,拖拽坐標Z軸,得到如圖1-2所示。

圖1-2
(3)進入點層級,選擇相對應側面的點反方向拖拽坐標Z軸,得到如圖1-3所示效果。
圖1-3
(4)進入邊層級,執行Edit Mesh>Insert Edge Loop Tool命令,如圖1-4所示。

圖1-4
(5)給每條邊添加環形邊,如圖1-5所示。


圖1-5
(6)單擊Edit Mesh>Insert Edge Loop Tool命令后的
按鈕,找開參數面板,勾選Multiple edge loops選項,設置Number of edge loops為2,如圖1-6所示。

圖1-6
(7)在每個條環形邊內再添加兩條環形邊,細分邊緣,得到如圖1-7所示效果。


圖1-7
(8)選擇模型,單擊
按鈕,光滑模型,得到如圖1-7所示效果。

圖1-8
(9)再創建一個立方體做黑色琴鍵,單向縮放Z軸,使黑色琴鍵Z軸向的寬度是白色琴鍵突出部位的兩倍寬,沿X軸縮放,進入點層級,框選底邊的點沿X軸縮放,調整位置,得到如圖1-9所示效果。

圖1-9
(10)用同樣的方法為黑色琴鍵添加環形邊,并執行 命令,如圖1-10所示。


圖1-10
(11)再創建一個立方體,在屬性通道中設置Subdivisions Width 為1,設置Subdivisions Height 為1,設置Subdivisions Depth為3,調整位置,如圖1-11所示。

圖1-11
|
新聞熱點
疑難解答